This website requires JavaScript.
Explore
Help
Register
Sign In
ets-labs
/
python-dependency-injector
Watch
1
Star
1
Fork
0
You've already forked python-dependency-injector
mirror of
https://github.com/ets-labs/python-dependency-injector.git
synced
2025-12-09 03:04:15 +03:00
Code
Issues
Packages
Projects
Releases
Wiki
Activity
2ff36b44ab
python-dependency-injector
/
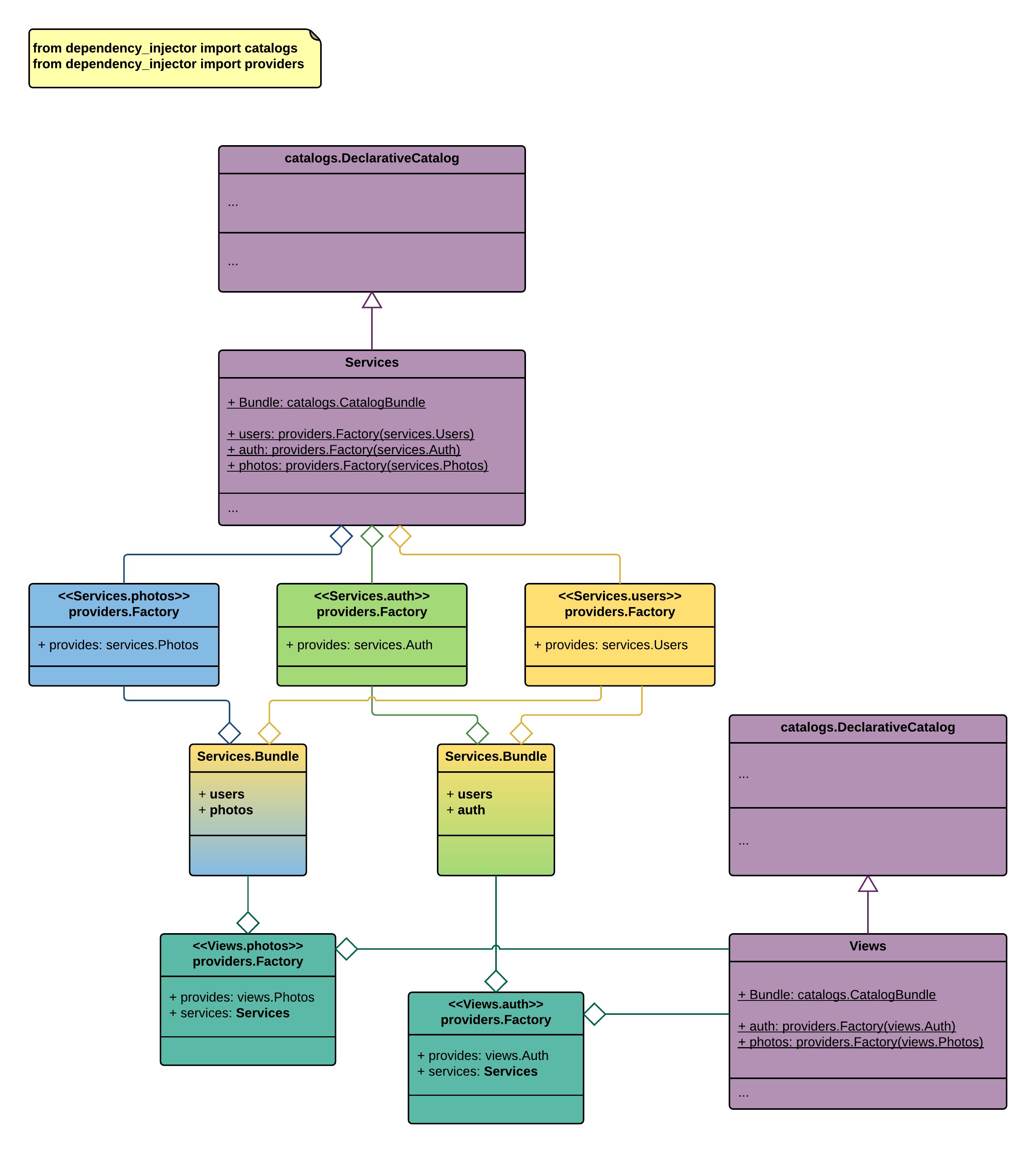
docs
/
images
/
containers
/
bundles.png
Roman Mogilatov
5ef01b0b07
Update declarative container docs
2016-06-03 19:20:34 +03:00
295 KiB
2663x2963px
Raw
History